
有朋友经常问我,邵老师,去哪能找一些高质量PPT模板?很多网站提供的模板太差了!我一般都是推荐直接开通旁友圈PPT会员,尤其是趁现在7周年优惠活动,更划算。
为啥?一是这些所有模板,是我们公司设计师原创设计,有模板库、动画库、元素组件库...质量很高:


二是,每一年都在更新,就在2月份,刚刚上线了一份2024年全新的PPT动画库:除此之外,开通会员,还有12门系统的PPT学习课程,也可同样免费学习,我创业7年,只做了这一个学习产品,目前已经超10万人开通:

2024年,旁友圈PPT会员权益会持续更新,更多聚焦在【 PPT+AI】的课程:

而且,老会员们都知道,新权益更新后,你是可以免费学习,不用额外续费,而且,会员一次开通,长期有效。
所以,趁着开年,现在开通会员,绝对算是超级划算了,今年也不会有比这个更低的价格。
会员原价699元,7周年超划算,立减200元,只需要499,千万别错过:
考虑到有些读者
对旁友圈PPT会员不太了解
还是先来简单介绍一下
从2017年3月开始,旁友圈PPT会员上线,我们希望能为读者带来真正系统,且有效的PPT学习服务:
现在已经到了第7年,老会员们都知道,每年,我们都在推出新的会员权益。
最快这个月底,就会有一门 AI 课程上线,教你如何撰写 ChatGPT 提示词,你不用再额外花钱,报名其他老师的课程了:
老会员全部免费学,不用多花一分钱,所以,不少人提到旁友圈,评价往往都是这样的:成为旁友圈PPT会员
你都可以获取哪些权益呢?
— 权益01 —
PPT系统课程权益
从零基础的入门操作,到设计思路入门到进阶提升,还有实战案例课程,你全部可以免费学到。
你只需要花15天的时间,每天拿出2-3个小时,按照我给你总结的课表,就可以系统学一遍:

这里包含了:
01
掌握PPT基础软件操作
学习时间1-3天
➊ PPT基础入门课
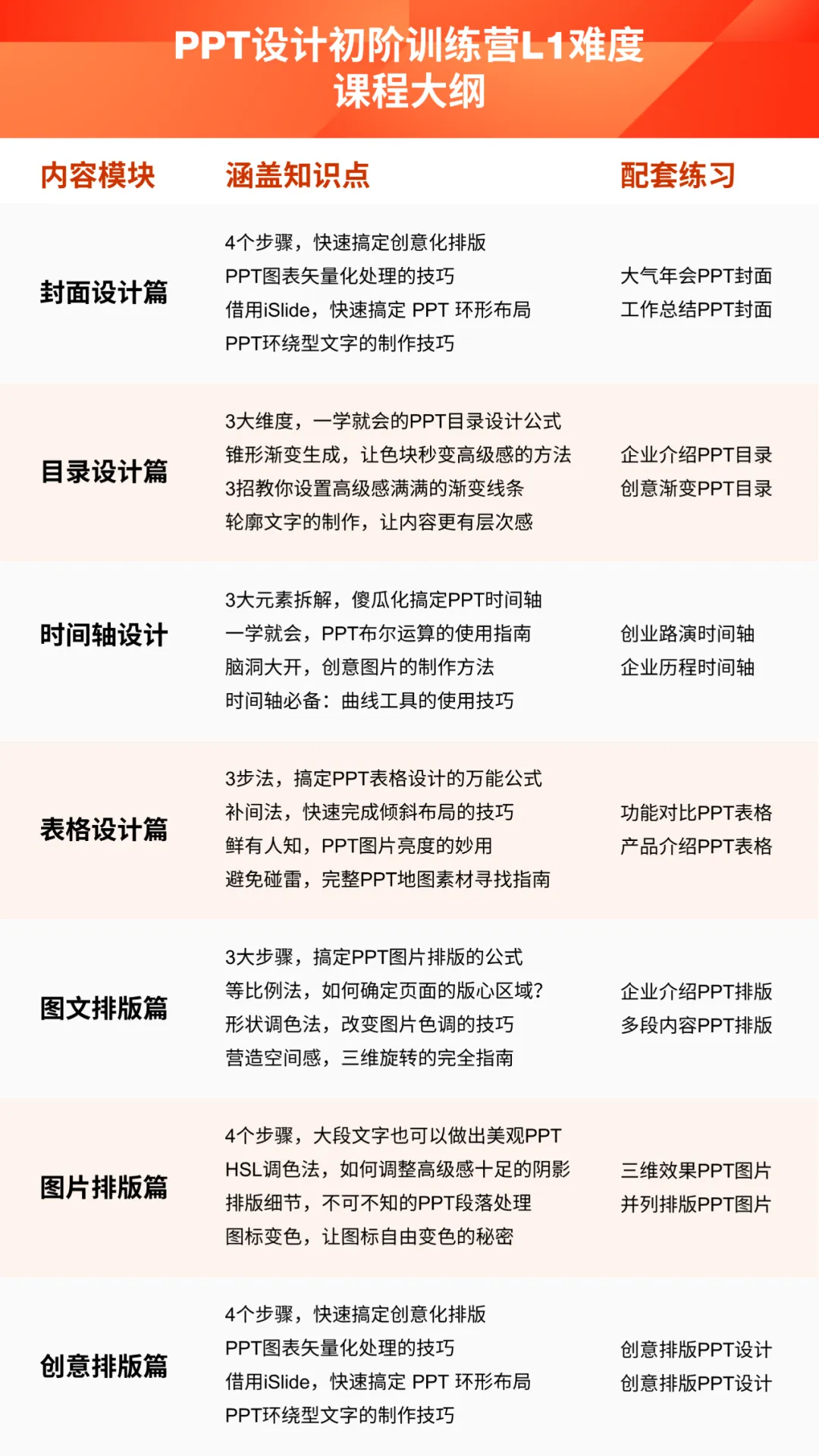
这门课程分为6大模块,共计31节课程,这么说,你只需要花一部电影的时间,学完即可实现 PPT 基础能力通关:

可以看下课程大纲(动图):
这门课程有11节视频课,主要讲解一些基本的设计原则,像配色的原则、选择字体、背景的原则......避免你出现一些低级错误:
这门课程有13节视频课,随到随学,分享职场工作型PPT的设计思路,如果你做PPT没效率,推荐这门:这门课有7节视频大课,主要分享不同页面的设计公式,像封面页、目录页、时间轴......等。
如果你经常做PPT没思路,缺灵感,这门课你会有很大收获:我们会不定期以专题的形式,做一些小课,像如何做好年终总结PPT、如何做好学术PPT、如何做好工作型图表...等。如果你已经会做PPT,但觉得做的不够好,或者是想做PPT副业,这门课一定要看:有8节视频大课,像如何做出高级感配色、高级感阴影、页面单调、页面修饰、动画设计等,都可以在这里学到:不管你是做工作汇报、活动策划,还是招商方案、教学课件......,这些不同行业,不同页面类型的课程,我们全部都讲过:通过对 PPT 实战案例的拆解分析,帮你搞懂其背后的制作过程:为了能让你有效提升,我们还准备了390期练习册,帮你把学到的知识,内化成经验:而且,当你遇到了学习上的问题,我们也有专业的助教老师,为你解答问题,点评作业,让你能够针对性的提升:因为PPT是一个大众演示办公软件,难度并没那么高,所以,大多数人,系统地学习30天左右,都能有不错的效果:如果你想利用业余时间,做PPT副业,但又不清楚该怎么做? 我们今年专门上线了一门 PPT 副业变现课。为你分享7年来,我做PPT定制设计经验:目前来看,效果还是很不错的,而且,如果你是优秀学员,还能接到我们分享的大额PPT订单:此外,我们几乎每周都会发布一些新订单,所有会员都可竞选:
从2017年开始,我们筛选出了 9900 张优秀学员的 PPT 案例,说它是旁友圈会员的共享设计大脑,也不为过:当你真正拿到手时,绝对会有一种灵感爆棚的感觉,彻底解决你的PPT灵感荒:而且,为了方便你快速找到灵感参考,我们还对页面进行了分类整理,让你 1 分钟,找到合适的页面参考,堪称【PPT设计灵感字典】:经过4年的迭代,目前,已经更新了9份定制级PPT模版,每份至少150页,涵盖不同场景:制作这些模版的设计师,平时,他们都是服务于国内顶尖品牌,操刀过诸如腾讯全球生态大会,王者荣耀等发布会:而且,因为是专业设计师出品,所以,完全遵循设计规范。你可以一键给所有的手册页面更换颜色:比如你要做一份党政主题PPT,直接打开这份手册,只需简单改字,5秒钟就可以完成一张高级感十足的PPT封面:还有像内容页,目录页等,都可以实现一键套用,修改文字即可轻松搞定:为了能够让旁友圈学员们,一键就能做出高级流畅的PPT动画效果,我们把为国内顶尖品牌,做 PPT 设计时用到的动画,积累在了一份150页的动画库中:
有了这份动画库,你只需要使用动画刷功能,一键即可傻瓜式做出发布会级别的流畅动画。比如,这样一页常见的 4 段内容页:

你要做的,是先在动画库,找到你喜欢的动画效果:

然后使用动画刷,一键就能做出多种出场动画:

两步即可做出发布会级别PPT动画,是不是超级方便?
而且,就在前两天,PPT动画库2024版,共计200页,已经上线了,会员依旧免费下载:

7周年,最划算
到底有什么优惠呢?
如你所知,每一年,我们都会为会员,提供新的 PPT 内容和服务,且社群一次加入,长期有效,不需要你额外多花一分钱:

截至到今天,旁友圈会员权益,总价格已经超过了5300元,且在不断增加:

这就是为什么很多人提到旁友圈会员,给出的评价一般是:


而且,随着 AI 工具的出现,今年,我们会上线 AI +PPT 全系列课程,会员依旧可以免费看:
并且,为了担心你看了课程,仍旧用不好,我们还会在今年,上线会员学习活动,带你上手:

就问一句,这性价比,高吗?
为了保证更好的交付效果,这一次,我们只对外发放500张优惠券,立减200元,仅需499元,先到先得:

说明下,这次7周年活动,将是全年价格最低的一次优惠活动,以后也不会有比这个更低的价格了,且,后续会涨价至999元:

长按扫码即可开通
目前,旁门左道PPT全网粉丝超1000万,无论哪个平台,我们几乎都是头部,可以放心学就好:

最后用一张长图
全面介绍
7周年活动会员权益
年度优惠力度最大。一顿火锅的价格,系统掌握 AI+PPT 办公能力,超级划算了:

*文章内含推广信息点击下方阅读原文
添加老师免费试听会员课程
👇👇